发布时间:2026-03-23 16:49:43 来源:本站编辑
为抢抓人工智能发展机遇,推动人工智能与经济社会各领域广泛深度融合,促进产业结构优化升级,制定本方案。
一、总体要求
坚持创新引领、场景驱动、生态赋能,以发展智能经济和智能社会为主线,夯实产业基础,深化应用赋能。到2028年,全市人工智能产业规模突破2000亿元,集聚人工智能企业超1500家,建成350个市级以上人工智能示范应用场景,打造3—5个超级应用场景,初步建成具有国际影响力的人工智能之城。
二、厚植产业根基
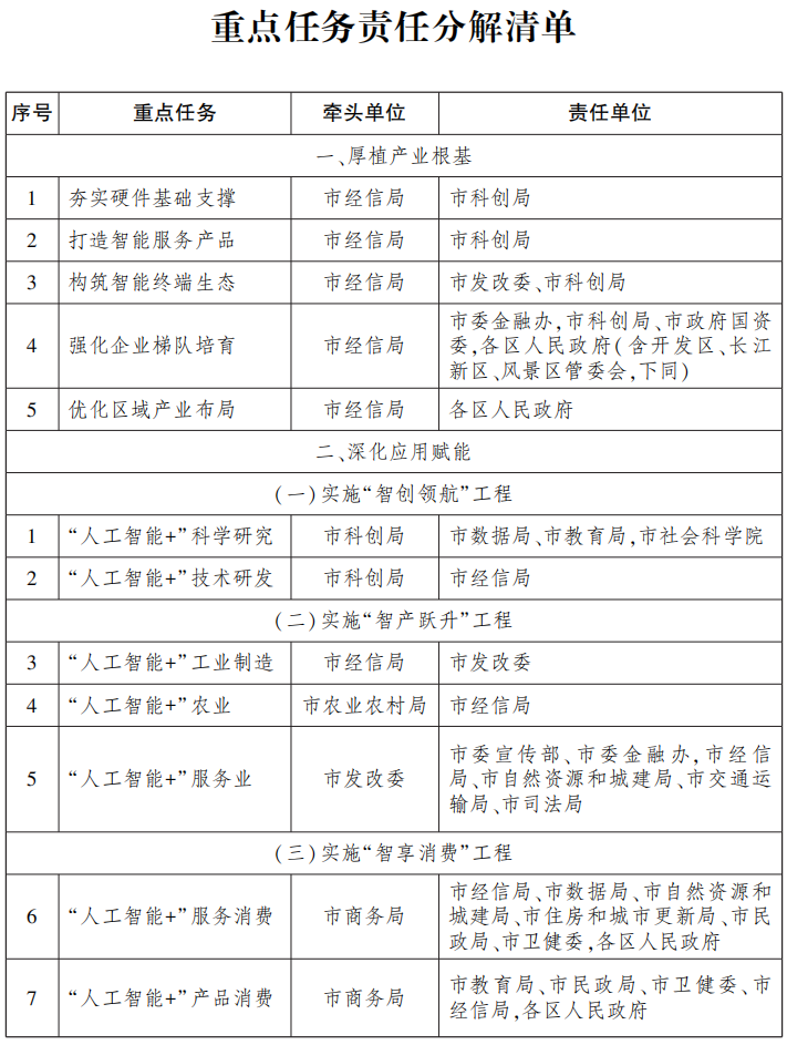
(一)夯实硬件基础支撑。加快存储芯片、光模块、光纤等领域核心技术突破,重点推动1.6T/3.2T高速光模块、空芯光纤、多模光纤等研发量产,深化高带宽存储(HBM)、下一代闪存等关键技术攻关。支持培育云服务商,发展云服务产业。到2028年底,打造10款行业领先底层硬件产品。
(二)打造智能服务产品。大力引育人工智能应用服务商,发展“模型即服务(MaaS)”“智能体即服务(AaaS)”。支持企业打造融合行业数据的垂直大模型和智能体。到2028年底,建成10个行业模型、50款行业智能体。
(三)构筑智能终端生态。培育智能穿戴、人工智能手机、人工智能电脑、人形机器人、智能家居、智能网联汽车等新一代智能终端产品,打造医疗、检测、陪伴、农业等专用机器人。强化开源社区、开发者生态建设,促进软硬件协同发展。推动人工智能与元宇宙、低空飞行、增材制造、脑机接口等技术融合,探索智能产品新形态。到2028年底,打造35款优秀智能终端产品。
(四)强化企业梯队培育。推动传统企业智能化升级,引导国资国企智能化转型,培育智能制造示范工厂与产业转型示范性企业。壮大智能原生企业,加快建设人工智能产业孵化器,完善覆盖种子发现、企业培育、投资促进、平台服务、资源融通的全链条孵化体系,加速科技成果转化与企业成长。培育科技金融主体,提升投融资服务效能,赋能人工智能企业全周期成长。到2028年底,打造20家国家卓越级智能工厂,培育50家智能原生企业、10家独角兽企业。
(五)优化区域产业布局。引导各区立足区域产业基础和资源禀赋,因地制宜发展人工智能特色产业集群。各区聚焦两个左右重点方向打造应用场景,构建错位发展、协同联动的产业生态格局。到2028年底,建成10个人工智能特色园区。
三、深化应用赋能
(一)实施“智创领航”工程
1.“人工智能+”科学研究。推动重大科技基础设施和湖北实验室智能化改造,成立人工智能赋能中心,提升科技攻关与成果转化效率。支持高校在遥感、医工交叉、机械、汽车、农业等本地优势学科领域布局开发科学智能平台工具链和科学数据集,研发科学大模型。建设智能化社会科学科研管理平台,持续推动“社会模拟器”迭代,助力社会科学研究。到2028年底,打造10个专业学科领域模型、1个科学通用大模型,建设10个高质量科学数据集。
2.“人工智能+”技术研发。推动科研机构、行业骨干企业在生物医药、先进材料、芯片设计、软件开发、量子科技等领域深化技术协同创新,打造智能化研发工具。推动产业创新联合实验室成立人工智能赋能中心,面向高端装备、智能汽车、生物医药、6G及卫星互联网等重点方向,加速创新产品从实验室走向规模化商用。到2028年底,攻克10项关键核心技术,打造20项标志性创新产品。
(二)实施“智产跃升”工程
3.“人工智能+”工业制造。加快人工智能在研发设计、中试验证、生产制造、供应链管理、经营管理与服务全环节落地应用。深化人工智能在半导体领域应用,打造设计仿真、生产制造、检测分析、协同管理等关键环节智能体产品。加速智能网联汽车发展,突破智能算法、高精地图、车规级芯片等关键技术,打造智驾和智舱产品。聚焦激光装备、智能船舶、智能数控系统等关键领域,突破高端装备智能化瓶颈,建设全国高端工业母机基地。打造能源领域行业模型,赋能能源行业智能化转型。到2028年底,建成50个工业智能体、100个示范应用场景。
4.“人工智能+”农业。深化人工智能在农业生产管理经营全链条应用,开展人工智能赋能育种创新,加大北斗农机等智能农机的研发和推广应用力度,在农场和农业园区探索农业生产全过程智能化管理,提高农业生产质量和效率。到2028年底,建成40个示范应用场景。
5.“人工智能+”服务业。推动人工智能赋能物流、设计、软件等生产服务环节,深化人工智能与现代服务业融合应用。推动人工智能在交通运输领域规模化创新应用,建设智能路径规划、自动化仓储管理及无人配送等应用场景。深化人工智能在建筑、工业、数字内容等设计领域的深度应用,提高创意产出与成果转化效率。加速人工智能工具在软件领域的普遍应用,支持传统软件企业研发垂直模型和行业应用智能体。推动工业软件与人工智能融合应用,打造基于人工智能的工业互联网平台。推动人工智能在金融服务、法律服务等领域的深度应用。到2028年底,建成50个服务业智能体、50个示范应用场景。
(三)实施“智享消费”工程
6.“人工智能+”服务消费。深化人工智能在商贸服务领域的融合应用,推动直播电商集聚区智能化升级,培育数字营销等新业态。强化智能消费基础设施建设,在重点商圈、商业步行街开展智能化改造,打造智能消费新场景。构建智慧养老服务平台,开发具备情感交互与健康管理等功能的智能终端和智能体,推进智能可穿戴、智能感应、智能监测、人形机器人等在养老托育场景的集成应用。到2028年底,建成50个智能消费场景。
7.“人工智能+”产品消费。精准实施消费促进政策,推动智能终端产品消费扩容提质。支持在商圈、社区、校园等设立智能终端体验中心,打造沉浸式消费场景。围绕智慧家居、智慧教育、智慧医疗、智慧养老等生活场景,支持企业开发定制化的智能终端产品。到2028年底,开发10款定制化智能终端产品。
(四)实施“智惠民生”工程
8.“人工智能+”教育。推动人工智能赋能“教、学、研、评、管、服”全环节,构建覆盖全学段的学科专业知识图谱,培育教学专用智能体,推广应用数字化高效课堂,深化教学过程性数据采集与分析。开展教师人工智能素养全员轮训,推动数据驱动的教师评价机制改革,培育人机协同教学能手。依托武汉教育大数据体系,整合国家智慧教育平台资源,打造个性化学习一站式平台。实施城乡一体智能教育普惠计划,推广智能学习终端与智能自适应学习系统。支持企业打造智慧教室、智能学习终端等示范性产品,实现课堂教学智能化覆盖。到2028年底,建成55个行业智能体、50个示范应用场景、30个智慧校园。
9.“人工智能+”卫生健康。推动医疗卫生机构加强人工智能应用,围绕医疗服务“诊前、诊中、诊后”全流程,打造智慧就医、辅助决策、智慧管理等应用场景。建设集人工智能医疗产品超市、大模型训推、多模型纳管于一体的医疗应用共享服务平台,依托重点医院开发脑科、儿科、妇科等专病模型,为医疗卫生机构提供一站式人工智能解决方案。推动人工智能赋能智能化医疗器械研发量产,深化人工智能在医保服务领域的创新应用。到2028年底,建成55个行业智能体、100个示范应用场景、20个智慧医院。
10.“人工智能+”文旅体。推动人工智能在文化创作、智慧旅游、体育健身等领域的融合应用,支持旅游景区、街区、场馆和商业综合体广泛应用数字人、智能终端、智慧平台,深度融合人工智能、VR/AR、数字孪生等技术打造沉浸式体验空间,拓展智慧文旅体服务新形态。深化人工智能在传媒影视、动漫游戏、数字出版、艺术设计与文化遗产保护等领域的创新应用,赋能文化创作生产全流程。到2028年底,建成25个行业智能体、20个示范应用场景。
11.“人工智能+”就业。推动人工智能赋能高质量充分就业。构建人工智能领域职称体系,支持企业与高校共建人工智能技能培训基地,提高学生、职工适应人工智能的就业能力。到2028年底,建成10个人工智能技能培训基地。
12.“人工智能+”建造。推动人工智能赋能“好房子”全生命周期,提升住宅品质、改善居住环境。打造融合人工智能技术的全市建筑信息模型(BIM)管理信息平台,形成全流程BIM应用体系。到2028年底,建成10个行业智能体、10个示范应用场景。
(五)实施“智治赋能”工程
13.“人工智能+”社会治理。推进市政公共设施智能化改造升级,加强道路、桥隧的智能化监测维护。优化事件智能发现大模型及“城运人工智能助手”,增强事件感知、预警、处置能力,提升“一网统管”智能化水平。加快人工智能在公共资源招投标中的应用,推动公共数据合规共享,赋能“高效办成一件事”。建设国土空间规划实施监测网络,构建多维体检评估框架与“天空低地”立体感知体系。深化智能终端在交通指挥、固定线路巡逻、排爆、危化品处置、防火巡查、应急救援等场景应用。推动人工智能赋能网络空间治理。支持东湖高新区低空共享无人机应用示范区建设,打造社会治理样板。支持江岸区、江汉区分别探索建设人工智能赋能智慧交通、智慧物业新模式。到2028年底,打造30个社会治理智能体。
14.“人工智能+”生态治理。深化人工智能赋能碳足迹管理,推动中碳登利用人工智能技术赋能碳资产管理,打造全国碳市场“碳资产大脑”。到2028年底,打造10个生态治理智能体。
(六)实施“智联全球”工程
15.“人工智能+”开放合作。深化与东盟、“一带一路”沿线国家合作,优化数据跨境咨询、流动、合规等服务,打造“标准共建、数据互信、生态协同”国际合作生态,推动人工智能从“终端产品出海”向“解决方案出海”升级。支持举办人工智能国际会展、论坛、赛事等活动,深化国际技术交流与产业合作。到2028年底,出口20款人工智能产品。
四、保障措施
建立由经信部门牵头,各行业主管部门、重点承载区协同联动的场景应用推进工作机制,形成市级统筹、条抓块保、一体发展的工作格局。建强数字底座,有序推进算力基础设施建设与布局优化,完善数据收益分配机制,促进高质量数据集建设、流通与应用。优化人工智能产业、金融、人才专项支持政策,争取国家人工智能应用中试基地落地。健全国有资本投资人工智能领域考核评价和风险监管等制度,推行政府采购合作创新采购方式。将人工智能纳入干部教育培训规划。加强宣传引导,广泛凝聚社会共识,营造全社会共同参与的良好氛围。


(来源:武汉市人民政府官网)